tanulmány
A PLOS Climate című folyóiratban közzétett nyílt hozzáférésű tanulmányban a kutatócsoport arról számol be, hogy a CVRP csökkentette a CO2, az NOx és az SO2 összesített állami kibocsátását. Az eredmények azonban azt mutatják, hogy a CVRP a járművek kipufogócsöveiből származó kibocsátásokat az elektromos áramtermelő egységekbe (EGU-k) helyezte át, ami a PM2,5 elsődleges kibocsátásának nettó növekedéséhez vezetett Kalifornia államban.

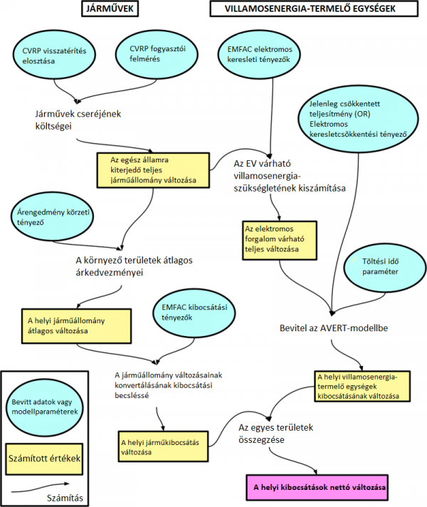
Az elektromos járművekre vonatkozó kedvezmények légszennyezési hatásait e séma szerint modellezték. A kék dobozok az adatbevitelt és a modellparamétereket jelölik, beleértve a jelenlegi Clean Vehicle Rebate Project (Tiszta járművek kedvezménye projekt) kedvezményelosztását, az EMFAC (Emission Factors - kibocsátási tényezők) modellt és a Clean Vehicle Rebate Project (Tiszta járművek kedvezménye projekt) fogyasztói felmérést. A sárga dobozok a számított értékeket jelölik, a számításokat a módszerek részben ismertetjük. A dőlt betűvel szedett szöveg összefoglalja a kék bemeneti adatok sárga számított értékekké történő átalakítása érdekében elvégzett számításokat. A modellt 4 forgatókönyv szerinti kibocsátásváltozás értékelésére használták.
Az eredmények azt mutatják továbbá, hogy a CVRP eredményeképpen a PM2,5, NOx és SOx kibocsátások nettó elsődleges növekedése aránytalanul nagymértékben a legkevésbé hátrányos helyzetű közösségekben következik be, a hátrányos helyzetű közösségekhez képest, a CalEnviroScreen 4.0 szerint meghatározott közösségi hátrányos helyzetet a kaliforniai jogszabályok szerint.
Más szóval, a hátrányos helyzetű közösségek aránytalanul nagyobb valószínűséggel tapasztalnak nagyobb nettó növekedést vagy kisebb nettó csökkenést az elsődleges PM2,5, NOx és SO2 kibocsátásban a CVRP eredményeként.

Kaliforniában a villamosenergia-termelő egységek (Electricity Generating Units - EGU-k) aránytalanul nagy számban találhatók hátrányos helyzetű közösségekben. Az a) panel az egész államra vonatkozó adatokat, a b) panel pedig egy regionális példát mutat be, amelynek középpontjában a dél-kaliforniai Los Angeles városa áll. A fekete körök Kalifornia államban a 2020-as AVERT (Avoided Emissions and Generation Tool) modell által katalogizált 231 EGU-t jelölik. A népszámlálási körzetek a CalEnviroScreen 4.0 (CES 4.0) százalékos pontszám alapján 4 kvartilisre vannak osztva, a magasabb CES 4.0 százalékos pontszámok sötétebb háttérnek felelnek meg. A hátrányos helyzetű közösségek (DAC) az állam legmagasabb kvartilisébe tartozó CES 4.0 pontszámmal rendelkeznek, míg a legkevésbé hátrányos helyzetű közösségek (LDAC) a legalacsonyabb kvartilisbe tartozó CES 4.0 pontszámmal rendelkeznek. Ez a térkép az Egyesült Államok Népszámlálási Hivatalának 2010-es TIGER/Line Shapefiles adatainak felhasználásával készült az R programban.
A járművek villamosítása várhatóan összességében csökkenti az üvegházhatású gázok és a levegőben lévő szennyező anyagok kibocsátását. Az új elektromos járművek támogatásához szükséges megnövekedett villamosenergia-termelés azonban a mobil járművekből származó pontszerű kibocsátásoknak a villamosenergia-termelő egységekbe történő átcsoportosítását eredményezheti, ami egyes helyeken a kibocsátások csökkenését, míg máshol növekedését eredményezheti, ami kihatással lehet az igazságosságra.
... Ha az elektromos járművekre vonatkozó kedvezmények jelenlegi területi eloszlása változatlan marad, akkor előrejelzésünk szerint ezek az egyenlőtlenségek az állam azon törvényhozási céljának eléréséig fennmaradnak, hogy 2025-re 1,5 millió kibocsátásmentes jármű közlekedjen Kalifornia útjain, még akkor is, ha az új járművek villamosenergia-forrásai tisztábbak lesznek. Az elektromos járművek nagyobb mértékű elterjedése a legnagyobb légszennyezésnek kitett közösségekben, valamint a fokozottan tiszta energia-termelés felgyorsítása enyhítheti a kapcsolódó környezeti egyenlőtlenségeket.
—Mejia-Duwan
Cs.A.-Ő.P.
Cikkünk megírását az InterCars támogatta.
